€16

Space Envelope. Dealing with perspective.

I want this!

Space Envelope. Dealing with perspective.

15 ratings

A casually recorded video and scattered materials on how Sergey Kolesov and his computer occasionally work with perspective in Photoshop.

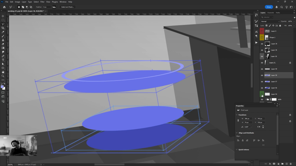
It seems that 3D tools are taking up more and more space in the digital artist’s workspace. However, I have always been interested in constructing perspective manually, solving certain challenges that require convincing spatial representation. This collection includes information and materials on one particular approach to understanding perspective construction, as well as its application in Photoshop.

This set of methods within one system, which is more flexible than, for example, using perspective grids, is designed both to help create convincing images and to train spatial perception and related skills.

In this short guide you will learn:

  • That there is a working universal system for constructing perspective, with arbitrarily rotated objects within a single space
  • That this system can be used when working with Photoshop
  • That this method allows you to fit regular figures into perspective (square, circle, cube)
  • That the computer will enslave man

Target Audience:
Experienced Photoshop users with basic knowledge of two-point and three-point perspective. Users of other programs may also find this valuable—not only because the method can be applied in different software but also because this mini-course focuses more on the theory of the approach rather than just its implementation in Photoshop.

Includes:

An informative 16-minute, 36-second video featuring an introduction, theoretical section, and key segments of the practical part (constructing an image in Photoshop).

Audio: English
Subtitles: English, French and Russian

Get extra materials with the Full Pack:

  • A full-length video of the work process on an example image, sped up by 1.5x but still lasting 3 hours—potentially useful for a more detailed look at the workflow. No sound.
  • The example image itself, with an already established perspective system, allowing for independent practice.
  • Three additional works (two photographs and one reproduction of a famous painting) with constructed perspective grids, to reinforce the material and demonstrate the method’s effectiveness.


Have a good training, and thank you.

I want this!
Watch link provided after purchase
Space Envelope video
mp4, 00h16m36s
Drawing process video
mp4, 03h16m29s
Images
.psd (layers)
Space Envelope subtitles
.srt (eng, fr, rus)

Ratings

5
(15 ratings)
5 stars
100%
4 stars
0%
3 stars
0%
2 stars
0%
1 star
0%
Powered by